18luck官网
地址:浙江省台州市椒江区洪家街道兆桥工业区15号-3
咨询热线:400-884-8877
联系人:潘经理
手机:13148461341
邮箱:Jane@cn-screen.com
网址:m.helmfg.com
色织是指先将纱线或长丝经过染色,然后使用色纱进行织布的工艺方法。除此外,色织与印花染的区别有哪些?色织的特点是什么等你都了解吗?下面福建网布厂家来分享色织面料的相关解读!
色织:指先将纱线或长丝经过染色,然后使用色纱进行织布的工艺方法。区别于将织造后的面料进行印花染色的印染方式,色织布先对纱线进行染色,然后使用有色纱线进行织布的工艺,风格较为独特。
色织布的颜色多以鲜艳亮丽为主,花型也是通过颜色的对比来区分。通常说的色织布是指梭织机织的布,但针织机也同样可以做出色织针织布。

全色织:经线和纬线中都有染色或部分染色的纱线(或面料中有几根色纱与白纱交织)。
半色织:经线或纬线的纱线是染色或部分染色。
织物采取全色织的原因:
? 为了取得不同颜色的效果——同种原料染不同颜色印染后处理做不到,而采用色织可以做到。
? 色牢度、色光的要求——色织的产品色牢度好,色光感好。C 层次感的要求——要求取得良好的层次感。
织物采取半色织的原因:
① 经、纬原料的不同——利用经、纬纱线原料不同对染色的性能要求不同,可用半色织。
② 降低成本,增加花式。
色织——对纱线进行染色,然后使用有色纱线进行织布,如很多衬衫面料、牛仔布等。
印染——织造后的面料进行印花染色,如很多很多的印花布,图案丰富多采。
优 点
立体感强:色织布利用不同色彩的纱线与织物结构相配合,构成各种美观的花型图案,比一般印花布具有立体感。
色牢度好:由于色织布采用原纱染色,染料渗透性强,故染色牢度较好。
色彩丰富:色织布织造时采用多梭、多臂机织,能将不同纤维或不同纱支交织成色彩丰富、花纹灵巧的品种。
风格独特:由于色织布采用色纱线或花色纱线及各种组织变化,所以能织成美观且风格独特的品种。
缺 点
由于染纱、织造、后整理等工序损耗较大,台产也不及白坯布产量高,因此投入成本高、技术要求高。
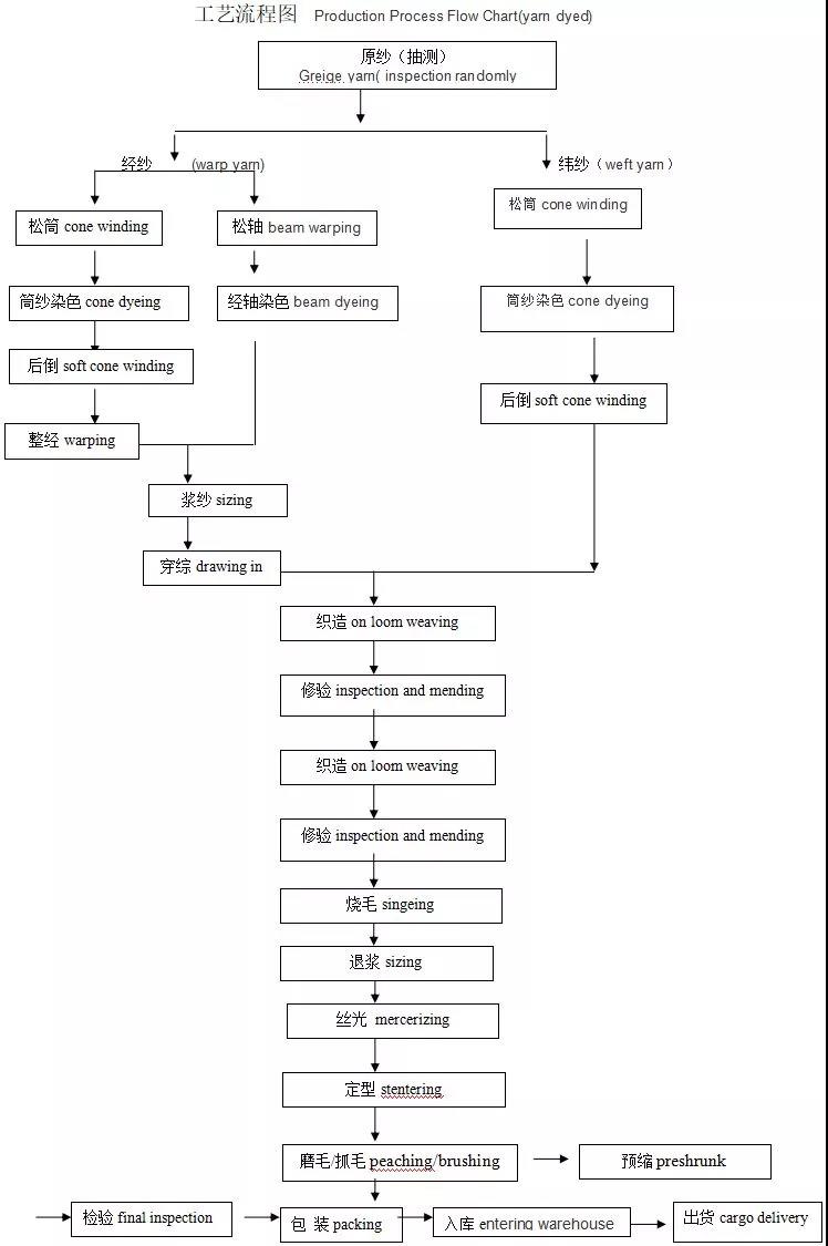
色织布生产流程按经纱染色方式分为筒染和轴染两种。无论单量大小,均可使用筒染方式,但其流程较长,对成本的控制也带来一些不便。轴染方式流程较短,对经纱的损耗小,布面颜色控制较好,根据我公司目前的设备配置,适合于2000米以上的单量品种染色。
色织布厂根据工序的不同,分为染色车间、织造车间、整理车间三大主体车间,另设生产计划、设备动 力、工艺技术等部门。下面主要介绍三大流程:染色、织造、整理。

本文标题和链接 福建网布厂家告诉你色织面料相关知识(超全)://m.helmfg.com//m.helmfg.com/hangyenews/169.html转载时请注明出处及本链接!
联系电话
微信扫一扫